Tampa General Hospital’s Division of Advanced Practice offers advanced practice providers (APPs) a supportive community dedicated solely to their clinical, professional and personal growth. This is a rarity among local, national, and academic health systems, differentiating Tampa General’s commitment to supporting this essential health care profession. We are deeply invested in ensuring APPs experience genuine job satisfaction, continuous learning, meaningful recognition, long-term retention, competitive compensation and a strong sense of belonging within our organization

Advanced Practice Provider Job Opportunities

We recruit advanced practice providers for various job opportunities available throughout the TGH health care system. Our APPs find meaningful careers in a variety of service lines and specialties, including both the hospital and ambulatory settings.

Advanced Practice Provider Fellowships

Tampa General’s Division of Advanced Practice is proud to offer a fully accredited APP fellowship program designed specifically for post graduate nurse practitioners and physician assistants. As of June 2025, Tampa General is the first and only academic medical center in the state of Florida to achieve Advanced Practice Provider Fellowship Accreditation (APPFA) and the 49th accredited program globally. Our fellowship program helps to train and grow novice APPs into confident and skilled healthcare professionals. We also have opportunities for APPs with experience to participate in the APP fellowship program as they transition to a new specialty area of practice.

 

Leadership Team

The Division of Advanced Practice is dedicated to supporting and empowering APPs throughout the Tampa General system. Backed by many years of experience and expertise, our APP leadership team ensures that our providers benefit from a wide range of opportunities beyond standard hospital offerings – including continuing education, professional development, personal growth, and leadership advancement. As the region's premier academic health system, we are committed to helping APPs grow into confident, independent healthcare providers whose voices are valued and respected among their peers and the broader medical community.

At Tampa General, the APP leadership team is dedicated to advancing clinical excellence, professional growth, and the overall well-being of APPs across our health system. This dynamic and highly experienced team provides strategic guidance and visionary leadership to ensure APPs are fully supported as they deliver exceptional, high quality, and world class patient-centered care.
Our leadership team embodies and upholds the core values that define our organization: integrity, compassion, accountability, excellence, courage, curiosity, and belonging.

Our leaders include:

  • Vice President of Advanced Practice — A strategic leader who sets the vision for advanced practice, advocating for APPs at the executive level and ensuring their integration aligns with organizational goals. With integrity and courage, this role champions APP empowerment and patient care innovation throughout the system.
  • Senior Director of Ambulatory and Transitional Care Services — Dedicated to improving APP practice and patient outcomes in ambulatory and transitional care settings. Guided by compassion and accountability, this leader drives operational excellence and ensures smooth, patient-centered transitions across the care continuum.
  • Senior Director of APP Professional Development and Learning — Focused on nurturing clinical expertise and fostering lifelong growth, this leader inspires curiosity and excellence through robust educational programs, onboarding, and mentorship, creating an environment where APPs feel supported and engaged.
  • Director of the APP Fellowship Program — Oversees our accredited fellowship program, shaping a rigorous and supportive pathway for APPs to develop into confident, highly skilled clinicians. This role exemplifies a commitment to excellence, curiosity, and integrity in training the next generation of APP leaders.
  • Senior Director of APP Inpatient Acute Care Services — Leads efforts to optimize APP practice in inpatient and acute care environments, promoting collaboration, safety, and high-quality care. With compassion and accountability, this leader empowers APPs to thrive while delivering outstanding patient outcomes.
  • Manager, Business and Regulatory Affairs, Division of Advanced Practice — Provides essential operational, business, and regulatory leadership, ensuring compliance with local, state, and national standards. This role supports APPs by upholding integrity and accountability while streamlining processes that enable providers to focus on patient care and professional growth.

Together, our APP Leadership Team is united by a deep dedication to fostering a culture of belonging, where every APP feels valued, respected, and inspired to make a meaningful impact. By living our values daily, they ensure our APPs are equipped to lead with integrity, innovate with courage and curiosity, and deliver care with unwavering compassion and excellence.

Vice President, Advanced Practice
Tampa General Hospital
Sr. Director of Advanced Practice of Ambulatory & Transitional Care Services
Tampa General Hospital
Sr. Director of Advanced Practice Professional Development & Learning, APP Fellowship Program Director 
Tampa General Hospital
Sr. Director of Advanced Practice of Inpatient Acute Care Services 
Tampa General Hospital
Manager, Business and Regulatory Affairs, Division of Advanced Practice

Organizational Leadership

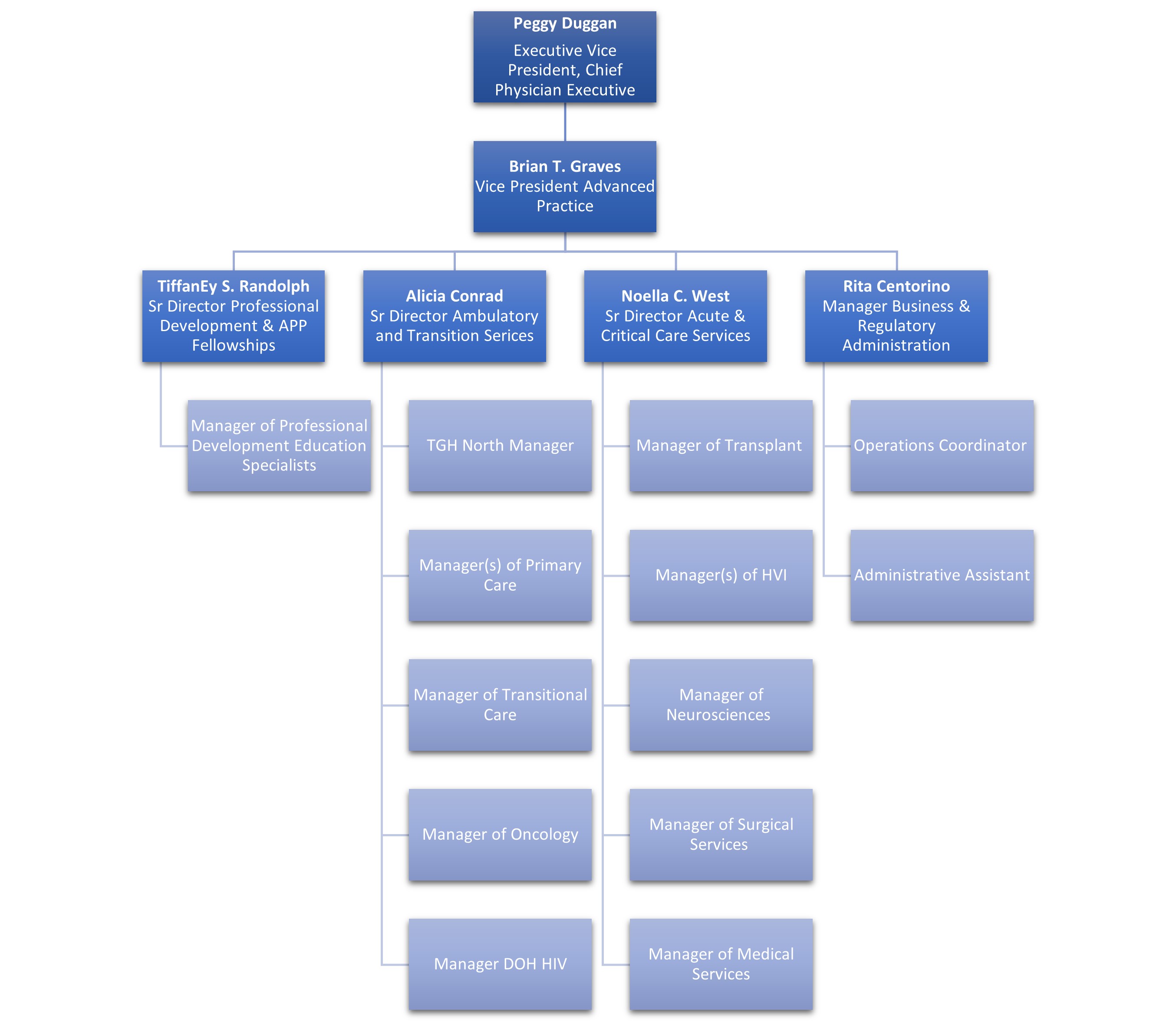
This image is an organizational chart for the Advanced Practice division within a healthcare system. At the top is Peggy Duggan, Executive Vice President and Chief Physician Executive, followed by Brian T. Graves, Vice President of Advanced Practice. Reporting to Brian are four main leaders. Tiffany S. Randolph, Senior Director of Professional Development and APP Fellowships, oversees the Manager of Professional Development Education Specialists. Alicia Conrad, Senior Director of Ambulatory and Transition Services, supervises several roles including the TGH North Manager, Managers of Primary Care, Transitional Care, Oncology, and DOH HIV. Noella C. West, Senior Director of Acute and Critical Care Services, oversees the Managers of Transplant, HVI (Heart and Vascular Institute), Neurosciences, Surgical Services, Medical Services, and Women and Children. Rita Centorino, Manager of Business and Regulatory Administration, oversees an Operations Coordinator and an Administrative Assistant. The chart is presented in a top-down hierarchical layout, with leadership roles in dark blue boxes and subordinate roles in light gray boxes.

Tampa General is deeply committed to fostering a culture where APPs can grow not only as exceptional clinicians but also as influential leaders and educators. We believe in empowering APPs to advance their careers through meaningful professional development and leadership opportunities.

For those seeking to expand their impact beyond clinical care, we offer well-defined pathways into formal leadership roles such as service line APP management positions, APP team lead roles, and team educator positions. In service line management roles, APPs take on strategic and operational responsibilities, helping shape specialty services and advance patient care delivery. As team leads, they provide day-to-day leadership, fostering collaboration and guiding team performance. In team educator roles, APPs use their clinical expertise and passion for teaching to support peer development, lead educational initiatives, and enhance onboarding and ongoing training programs. These educators play a critical role in strengthening clinical skills, promoting evidence-based practice, and cultivating a culture of continuous learning across teams.

Through these leadership and educator pathways, APPs have the opportunity to influence practice standards, mentor colleagues, contribute to organizational growth, and help drive excellence and innovation throughout the health system.

At Tampa General, we are dedicated to creating an environment where APPs feel encouraged and supported to take on new challenges, expand their professional reach, and grow into the leaders and educators of tomorrow — all while living our core values of integrity, compassion, accountability, excellence, courage, curiosity, and belonging.

Next Steps